24小時聯系電話:18217114652、13661815404
中文
技術專題
電路設計功耗問題
對于電子工程師來說,了解單個組件,電氣模塊甚至整個電子系統的功耗至關重要。重要的是,不僅要避免超出組件的最大限制,而且要在輸入或輸出端計算未知參數,因為功耗與系統電壓和電流有關。在本文中,我描述了我在電子設計中分析功耗的實踐。
首先,我將介紹所有分析方法所基于的功耗基礎。與功率有關的第一條規則如下:系統的輸入功率始終大于輸出功率,并且永遠不能相反,即組件中始終存在一些功率損耗(Ploss),這就是其功耗。則功耗為Pin – Pout。
基本功耗流程如圖1所示。如果我們向系統輸入功率,則該功率的一部分會在系統內部損耗以進行加熱,從而降低了輸出功率。因此,輸出功率必須小于輸入功率。

圖1.功耗的系統圖
大部分功率損耗最終都變成了組件內部的熱量。通常認為這是功耗。在有源組件的情況下,全部功率的一部分可能會轉換為其他能量形式,這通常被認為是功耗。例如,在LED中,功率由發光(功耗)和熱量(功耗)組成。因此,功耗就是熱量,功耗就是我們要從系統中釋放出來的功率。在功耗分析中,我們不分析例如從電到光的功率傳輸,而僅分析系統或組件的功耗。
第二條規則是電功率與電壓和電流的關系。眾所周知,它是電壓乘以系統的電流消耗,即P = UI。電壓和電流之間的關系是電阻或阻抗,這是眾所周知的歐姆定律U = RI或U = ZI。利用這兩個方程式及其組合,我們進行以下所有功耗計算。最好記住這些法律總是有效的。如果添加的電壓為5V,通過5Ω的電阻電流為1A,或者通過1Ω的電壓為1V,但通過0.2Ω的電阻消耗的電流為5A,則我們具有完全相同的電能。在這兩種情況下,無論我們使用電壓,電流還是電流和電阻進行計算,功耗均為5W。在基于電流的計算中,我們得到P =RI2,其中P =5Ω*1A2= 5W或P = 0。
功耗分析中的第三個重要參數是效率?。效率表示能量從輸入到輸出的傳遞程度。
?= Pout /引腳
因為輸出功率總是小于輸入功率,所以效率總是小于1。許多“功率”組件的數據手冊都提供了效率,利用這個數字,我們可以估算從輸入到輸出的功率傳輸量,從而計算出電壓和當前水平。要知道的第四個重要項目是系統中正在發生變化的項目;是電壓,電流還是兩者?通常,無源組件和LED是“系統”,其中電壓從輸入到輸出變化,但是電流保持不變。在有源系統中,電流或電壓或什至兩者都可能改變。例如,與輸出相比,開關轉換器通常在輸入中具有不同的電壓和電流。
通常,功耗不是恒定的,而是隨時間周期性地變化。在這些情況下,我們仍然使用相同的原理來分析功耗,但是我們必須了解要計算的內容。如果我們將功耗作為平均功耗和峰值功耗的時間函數,我們將得到與圖2相似的結果。平均功耗隨時間變化是恒定的,但是隨著功耗的變化,我們會在圖中看到功率峰值。功耗是周期[1],[2]的時間積分,對于圖2中的情況,功耗為T = t3。
實際上,積分計算面積,該面積受功率曲線限制。在圖2中,改變功耗為A2,恒定功耗為A1。如果兩個功耗是從同一設備測量的,則兩種情況下的積分計算將得出相同的結果,因此A2的面積等于A1的面積。

圖2.平均和峰值功耗與時間的關系。
在分析功耗時,我們需要了解在計算過程中如何考慮交流功耗。平均求和一個時期內的所有功耗,并在該時期內平均分配功率。峰值功耗是特定時刻的最大功耗,即公式(1)[1]中的p(t)的最大值。平均功耗包括峰值功耗,但也包括功耗較小或為零的時刻。因此,當我們對加熱組件的功率感興趣時,平均功耗是有用的。當我們使用峰值功耗分析電流和電壓峰值時,它非常有用。根據參考文獻[3],一些萬用表在AC模式下測量信號的均方根(RMS),并且該值與平均功耗有直接關系。參考文獻[1]& [2]顯示了平均功耗與RMS測量的交流信號之間的關系,該關系為:
P???=I???*U???
如果我們計算平均功耗,則可以僅通過使用萬用表AC設置測量交流電和電壓來驗證計算結果。當然,如果我們知道系統中存在直流條件,則需要以直流模式測量電流和電壓。
分析功耗:電壓變化–電流常數
第一個示例很簡單,但適用于所有電子工程師:LDO穩壓器。這些調節器的模型類似于圖3。我們還可以快速確定輸入電流和輸出電流幾乎相同,但是輸入和輸出之間的電壓不同。對于非常小的電流消耗系統,LDO的靜態電流變得很重要,但是如果輸出電流比靜態電流大得多,我們可以忽略它。

圖3. LDO電路示例。
在此示例中,我們有5V輸入電壓,3.6V穩壓輸出電壓和140mA輸出DC電流。該LDO的功耗計算如下:
Ploss = Pin – Pout
= Vin *輸入-Vout * Iout
= 5V * 0.14A-3.6V * 0.14A
= 0.7W – 0.504W
= 0.196瓦
效率才是
?= 0.504W / 0.7W = 0.72
從功耗的觀點來看,在電流恒定系統中,關鍵參數是輸入和輸出之間的電壓差。對于這些,您必須仔細分析與電流有關的壓降,并注意其最終以熱量的形式結束。您必須確保所選組件能夠承受計算得出的功耗,并針對最大80%的數據手冊進行設計。同樣,我們可以分析無源元件,LED,二極管,晶體管等的功耗。
分析功耗:電壓和電流變化
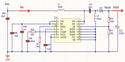
我們的第二個示例更為復雜:開關穩壓器。如圖5所示的降壓-升壓轉換器是一個電壓和電流都變化的系統。在此示例中,輸入電壓范圍為10V至20V,輸入電流也不明,因為它也取決于輸入電壓,設計輸出電壓固定為13.5V,所需的輸出負載電流為80mA。

升降壓開關轉換器的示例。
我們首先通過估算轉換器吸收的輸入電流來開始分析功耗。為此,我們利用了基于歐姆定律的功率和效率計算。轉換器輸出功率為
Pout = Vout * Iout
為此,我們添加了效率方程,得到
Vout * Iout =?*引腳
繼續使用前面介紹的實數(Vin 20V)進行計算,我們得到:
13.5V * 0.08A =?* 20V * Iin
1.08W =?* 20V * Iin
我們有兩個未知參數,從開關轉換器數據表中,我們需要檢查所用電壓和電流范圍的效率。在這種情況下,約為?= 0.85。現在我們可以計算開關調節器的輸入電流:
Iin = 1.08W /(0.85 * 20V)= 64mA
現在我們有了用于計算開關轉換器功耗的所有參數,并獲得:
Ploss =引腳-Pout = 0.064A * 20V-0.08A * 13.5V = 1.28W-1.08W = 0.2W
以相同的方式,我們可以計算出升壓模式下的功耗,再次可以看到我們的計算與實際測量值之間的相關性,如圖7所示。現在,分析的輸入電流為
Iin = 13.5V * 0.08A / 0.85 * 10V = 0.129A
升壓模式下的功耗為:
Ploss =引腳-Pout = 0.129A * 10V-0.08A * 13.5V = 1.29W-1.08W = 0.21W
功耗與組件的發熱有著密切的關系,重要的是要計算我們認為至關重要的所有組件。這些組件可以是穩壓器,晶體管,二極管,LED和無源器件。對于關鍵組件,我們必須檢查至少極限條件,這通常在RMS電流消耗最大時發生。我們需要將計算出的最大值與組件的最大值進行比較,并確保在產品正常運行期間無論如何都不會超過該最大值。
其次,我們需要分析關鍵電子模塊的功耗,例如開關轉換器,驅動器電路和功率級。對于這些,我們可以將功耗計算作為基礎設計工作,如在開關轉換器示例中看到的那樣。此外,計算得出的功耗與數據手冊中的值值得比較,但是電子模塊的單個組件選擇應基于設計和仿真。
另外,我們需要分析整個電子系統的功耗。我們需要將所有計算得出的電子模塊功耗匯總在一起,并將其與電源功能進行比較。這樣,我們可以確保電源可以在整個電源電壓范圍內為設備提供所需的電源。
最后但并非最不重要的一點是,我們需要記住,這種功耗中的大部分會變成熱量,并且需要分析電子設備是否需要額外的冷卻,或者我們是否可以忍受。

