24小時聯系電話:18217114652、13661815404
中文
技術專題
低失真運算放大器電路的輸入保護
在電路設計中很少發現的一個問題是非線性結電容,尤其是反向偏置結電容,也稱為耗盡電容。當它被討論的那樣,它通常是關于快速開關電路,即使這樣,它的通常為線性處理。
然而,在許多情況下,結電容是導致線性度高的模擬電路失真的主要原因。本文主要涉及這種現象的兩個實例,它們經常同時遇到:輸入保護電路和運算放大器中的共模失真。
結電容
我們無需深入研究PN結的物理原理,因為我們在這里關注的是如何利用現有設備,而不是如何設計硅片。可以說P和N之間的界面不包含凈電荷,被稱為耗盡區。因此,它的行為就像絕緣體,夾在其余的導電區域之間。因此,我們有一個二極管,還有一個電容。
跨接在二極管結上的反向電壓越大,耗盡區的增長范圍就越大,從而有效地進一步隔離了電容器的“極板”。反向偏置的增加會導致結電容的減小,但這種關系不是線性的。結電容可以使用以下公式估算:
C = C o /(1 + V / V b)x
其中C o =零偏置電容;V =施加的反向偏置電壓;V b =內置電壓,約為0.6至0.7 V;x =經驗常數<1。
二極管數據手冊中經常引用C o的值,以便在不同器件之間進行相對比較。如一個實際示例(圖1)所示,上述公式適合1N4148(一種常用的信號二極管)的實際測量數據,顯示出有用的協議。該曲線當然是令人不愉快的非線性的。
1.測量的1N4148二極管的結電容。很好擬合線:C = 2 pF /(1 + V / 0.65)^ 0.16結電容和失真
為了理解它對線性電路可能產生的影響,請考慮圖2,圖2顯示了一個由串聯電阻和一對二極管組成的簡單網絡,每個二極管都反向偏置到雙極電源軌。這種網絡通常構成過壓保護電路的一部分。任何大于電源軌的輸入電壓(加上一個二極管壓降)都將被鉗位,以保護任何下游設備。實際上,可以明確包括電阻器以限制流過二極管的故障電流,或者可以隱含在任何信號源的源阻抗或兩者的混合中。
圖2還顯示了使用Audio Precision System 1或AB1(80 kHz測量帶寬)對此電路測得的總諧波失真加噪聲(THD + N),在分析儀輸入端將其調整為20 dBu。它足夠大,可以為分析儀維持良好的信噪比,但仍遠低于二極管的導通閾值。點線表示去除了二極管的測量值,這是分析儀的測量平臺。
2.典型的電壓鉗位保護電路會顯示由于二極管結電容(20-dBu輸出)引起的失真。虛線是測量底,即二極管被移除
添加一對1N4148揭示了問題的嚴重性:它們引入了明顯更多的失真,主要是奇次諧波(圖3)。由于諧波被分析儀的輸入電容和帶寬限制濾除,因此失真降低到10 kHz以上。
3.圖2中的電路用1N4148二極管在10 kHz時產生的主要奇次諧波(分析儀已將基波消除了)
作為一個現實檢查是否確實是由結電容引起的,請考慮圖4,該圖顯示了來自圖1的較早的1N4148電容曲線,該曲線反映了測試電路中的兩個二極管。從信號的角度來看,它們實際上是反并聯的,所以總和就是兩者的瞬時和。
4.表示信號擺幅期間圖2中兩個二極管的電容變化
當施加20 dBu信號時,總電容如圖5所示變化,從大約2.4 pF到幾乎2.6 pF,每個周期兩次(實際上,二極管不可能完美匹配,但這一點并不重要)正在制作)。變化本身是失真余弦,RMS值為56 fF。
最初,似乎只有毫微微法拉變化的幾個微微法拉在音頻頻帶中可能沒有任何可檢測的效果。畢竟,56 fF在10 kHz時的電抗為284MΩ,這肯定沒有影響嗎?但是,跨過該電抗施加的20dBu信號會通過源阻抗吸收27 nA非線性電流,從而在其兩端出現非線性誤差電壓,該電壓會有效地添加到音頻信號中。在這種情況下,源阻抗為10kΩ,所以誤差電壓應該等于約270μV,這是- 89分貝或0.0035%的THD。實際測量值為0.0038%。換句話說,容抗與源阻抗之比給出了預期的失真水平。
至少我們已經發現了問題,使解決方案更容易:要么使電容更線性,要么使其無關緊要。前者很重要,但我們當然可以用電容值低得多的另一對二極管代替。BAV99是這樣的一種設備,包含兩個二極管,其規格與1N4148類似,但不到標稱電容的一半。如圖2 所示,它們提供了更好的結果。
共模失真
目睹了使用分立二極管產生的結電容的影響,可以更輕松地了解運放中發生的相同效應。在這里,這被稱為共模失真,因為它是在運算放大器配置為非反相模式時發生的,這意味著在放大信號時每個輸入端都有一個共模電壓。
失真是由之前考慮的完全相同的非線性結電容機制引起的,但是這次是在運算放大器本身內部引起的。這主要歸因于內部輸入晶體管的基極-集電極電容以及輸入與襯底之間的任何寄生二極管。
在反相模式下,輸入端沒有電壓變化,也沒有其他失真。但是,在同相模式下,兩個輸入都跟隨信號電壓,從而導致輸入電容的非線性調制。這提示了“總是反轉”的一般工程準則,但這并不總是很方便。而且,如果需要過壓保護,則可能使問題更加復雜,我們將在后面看到。在此之前,讓我們首先探討隔離的共模失真。
TL07x FET輸入運算放大器很好地證明了這種效果,因為它在輸入和基板之間具有較大的結電容。1,2當廉價地需要非常大的輸入阻抗時,這也是一種運放,這意味著很大的源阻抗-所有共模失真的因素。
圖6a顯示了使用一半TL072的測試電路,該電路的同相增益為非反相增益(但噪聲增益為×2)。該圖顯示了在14 dBu輸入/輸出下測得的失真,這與測量平臺沒有區別。
6.反相運算放大器級顯示沒有可測量的失真。未補償的同相運算放大器級表現出共模失真,但是當Rs = Rf || R1且Cs = Cf時,幾乎可以完全補償。虛線是測量平臺;在所有情況下均為14-dBu輸入。
圖6b顯示了為×2的同相增益(相同的噪聲增益)重新配置的電路。從輸入節點到地的偏置電流路徑未顯示,但在下文中進行了假設。標記為“未補償”的跡線具有相同的14-dBu輸入電平,并且會嚴重惡化。這是由于反相輸入引腳的非線性電容受到反饋信號的調制,從而導致非線性電流通過反饋路徑被吸收,從而在其兩端產生誤差電壓。由于這次只有一個結,因此它主要由二次諧波控制,從而使負載更加不對稱。
同相輸入引腳也經過類似的調制,但是由于源阻抗非常小(對于Audio Precision,為50Ω),因此在那里產生的誤差電壓可忽略不計。共模失真的一個很好的例子。
前面的描述還隱藏了該問題的解決方案。由于同相輸入也經過調制,因此將適當匹配的阻抗與其串聯,也會在此處產生相同的誤差電壓。這些失真誤差(共模)將被運算放大器拒絕,從而抵消了(不幸的是?)共模失真。
反相輸入端看到的Thévenin源電阻為R f和R 1并聯,因此所需的補償電阻為5kΩ,外加一個并聯電容器以匹配C f。忘記包括額外的電容器將只能部分抵消,盡管這些電容器可以是低質量的類型,而不會損害性能。結果由標記為“ compensated”的跡線顯示,該跡線幾乎不比測量底線差。
我們為失真補償付出的代價(除了幾美分的零配件之外)是約翰遜噪聲。在這種情況下,音頻頻帶EIN從無補償的-102.6 dBu增加到有補償的-99.7 dBu。諸如OPA164x之類的現代替代設備可提供隔離的基板和可忽略的共模失真,但它們也要昂貴得多。剩下的由設計師決定更重要的事情。
單位增益緩沖器是共模失真的最壞原因,因為它在其輸入端可以承受最大的共模信號。圖7顯示了使用雙極性運算放大器NE5532的結果。使用10kΩ的源電阻,失真會嚴重降低,但是添加匹配的10kΩ反饋電阻可以完全消除這種情況。
7.源電阻為10kΩ的NE5532緩沖器表現出共模失真。當Rf = Rs時,將對此進行補償。虛線是測量平臺;在所有情況下均為20 dBu輸入。
這是一種簡單的解決方法,但是請注意,在反饋環路中添加一個電阻還會引入一個極點,該極點可能會減小相位裕量并影響穩定性。因此,某些運算放大器可能需要與R f并聯的小電容。然而,使用非常小的值(例如,在這種情況下為10 pF)應足以避免需要跨R s的匹配電容。
輸入保護加共模失真
現在,假設我們需要具有過壓保護功能的輸入緩沖器,并且由于成本原因,我們不能隨意使用優質的低電容設備。圖8顯示了以前的電路,現在每個導軌上都有保護二極管,這是教科書的布置。需要某種形式的串聯電阻R s來限制過載期間流經二極管的電流。實際上,這可能是一個顯式串聯電阻,或者可能是輸入衰減器的隱式源阻抗,或其他。
8.帶有教科書1N4148過壓保護二極管的緩沖器。該電路無法完全消除失真。虛線是測量平臺;在所有情況下均為20 dBu輸入。
失真結果也顯示在圖8中。在這里,我們可以看到,即使源極電阻為極小值的1kΩ,失真也已經明顯比測量底線差,因為二極管現在正在造成額外的結電容失真。如果我們需要更大的故障限制電阻(例如10kΩ),失真將變得可怕,在20 kHz時超過0.01%。現在,在反饋環路中添加匹配電阻只能部分補償在同相輸入節點發生的所有失真。手動調整證明22kΩ產生了很好補償,但即使這樣也令人失望。
我們如何改進這種設計?一種選擇是將保護二極管移至反相輸入。反過來,還必須在兩個輸入之間添加一對反并聯二極管,以完成從輸入到任一電源軌的故障電流路徑。由于運算放大器輸入之間(即,這些二極管之間)通常沒有電壓差,因此它們的結電容保持恒定。換句話說,它們被引導了。
實際上,5532已經在內部具有這些二極管,如圖9所示(當依靠內部二極管時,故障電流應限制為<5 mA,以避免使內部鍵合線3熔斷)。通過這種設置,我們與以前的情況類似:一個運放輸入僅看到共模失真,而另一個則看到共模失真加上保護二極管失真,因此再次不可能完全消除失真。
9.同樣使用1N4148二極管,具有備用保護架構的緩沖器。該電路無法完全消除失真。虛線是測量平臺;在所有情況下均為20 dBu輸入
但是,它確實降低了總失真水平,并導致較小的補償電阻,這意味著噪聲較小。在這種情況下,一個3.3kΩ的反饋電阻可以以10kΩ的源電阻實現很好抵消。展示此電路的原因很有趣,因為它是Audio Precision S1分析儀本身使用的方法。
更好的過壓保護
我們還能做得更好嗎?我們是否可以不需要失真儀來找到很好的抵消電阻呢?答案是肯定的。
敏銳的讀者已經發現了前面段落中提供的線索。比較好的方法是在兩個輸入引腳上保持相同的結電容,并將它們與匹配的源阻抗相結合。這幾乎無需任何特殊工具即可保證很好的失真消除,并且與所使用的運算放大器類型無關。圖10顯示了該電路。
10.使用1N4148二極管改進過電壓架構的緩沖器。現在可以完全消除失真。虛線是測量平臺;在所有情況下均為20 dBu輸入。
現在,將R f = R s = 10kΩ產生的結果與僅使用1kΩ源電阻的結果相同。高頻下的剩余上升主要是由于二極管對之間的殘留失配。這樣,即使是兇猛的功率二極管也能產生相當好的結果。
然而,最后一個可以在之前的電路上進行平整的批評是,故障電流被泵入了一個或多個供電軌,這可能無法將其下沉。可以通過將保護二極管返回專用的并聯基準(例如一對齊納二極管)來糾正此問題。然后將故障電流安全地引導至地面,當然可以選擇齊納二極管以滿足鉗位要求。一定要用一些固定電流偏置齊納二極管,否則將導致嚴重失真。幸運的是,常備電流可能非常小,必要時小于1 mA。
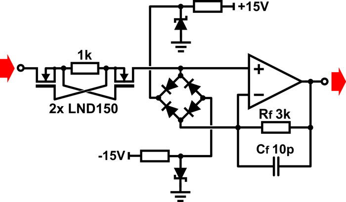
圖11顯示了改進的電路。當與低電容二極管結合使用時,理想的情況是在諸如BGX50A的單個封裝中(單個封裝為二極管對之間的良好匹配帶來了希望),可以實現出色的性能。如圖所示,通過適當的補償,音頻頻帶內不會出現明顯的失真。
11.具有改進的并聯過壓保護的緩沖器。使用BGX50A低電容橋式整流器封裝可獲得出色的結果。虛線是測量平臺;在所有情況下均為20 dBu輸入
到目前為止所示的電路使用了一個10kΩ的輸入電阻器,該電阻器代表了許多實際的接口情況。如果使用齊納鉗位選件,則只要齊納管和限流電阻具有足夠的額定功率,就可以以這種方式處理幾百伏的峰值輸入過載。
但是,即使經過補償,NE5532和TL072都表現出更高的HF失真,其源阻抗遠高于10kΩ。因此,對于非常大的源阻抗,必須嘗試使用其他運算放大器。例如,OPA1662和OPA1678在源阻抗至少為100kΩ時表現良好。
在不使用簡單電阻的情況下限制電流的另一種方法是采用由耗盡MOSFET構建的電流鉗位電路,如圖12所示。在信號條件下,MOSFET使它們自己的體二極管短路,并且表現為大約3kΩ的總電阻,該電阻通過R f進行了失真補償。如果MOSFET兩端的電壓超過幾伏,它們會進入飽和區域,并且電流被限制為I DSS小于2 mA。
12.使用限流MOSFET進行低失真,并聯過壓保護,以改善噪聲和帶寬。
減小的電阻可極大程度地降低噪聲影響,同時仍允許承受高達500 V dc的過載。當然,如果源阻抗是可變的,可能是因為它是一個開關衰減器或電位計,那么我們要么必須同情地改變補償阻抗(就像在Audio Precision分析儀中所做的那樣),要么使用一個折中的值并隨它使用。

