24小時聯系電話:18217114652、13661815404
中文
技術專題
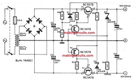
+/- 15V雙路穩壓電源電路
電路說明
電路的工作非常簡單。中心抽頭的變壓器,電橋整流器和平滑電容器C1和C2提供約20 V的未穩壓電源。正負穩壓器的工作方式相似,但不包括極性,因此僅對正穩壓器進行深入說明。

正電源電流通過串聯的調節器晶體管T1移動。齊納二極管D5兩端的電壓降低15 V,頂部約為+15 V,底部約為0V。如果穩壓器的輸出電壓恰好下降,則D5的下端可能會下降至0 V以下,并且晶體管T3可能會拉高電流。
這可以為T1提供增加的基極電流,將其過分導通,以使穩壓器的輸出電壓升壓。當穩壓器輸出電壓過高時,相反的情況就會開始發生。
D5底端的電勢上升,T3拉低電流。因此,T1開始停用,電源電壓下降。
負電源的工作方式相同。考慮到D5和D6通過電源輸出獲得其偏置,應結合使用R5,R6和D7以使電路能夠自啟動。
所有這些部件均通過未穩壓電源提供約10 V的預偏置電壓。一旦電源輸出電壓上升到其典型值,D7就會反向偏置,從而抑制了未穩壓電源在輸出周圍出現的紋波。
+/- 15 V雙電源電路的所示晶體管將僅允許最大100 mA的電流。為了獲得更高的電流,您可以簡單地分別用TIP127和TIP122或其他類似的型號來改變上下串聯傳輸晶體管,它們將提供高達3A的電流輸出

